首页
往期
关于我们
订阅
订报小程序
手机版
使用放大镜
放大倍数:
2x
关闭
·
西安地铁6号线二期月底全线通车
·
最高法发文明确居家办公的工资标准问题
·
第十七届西安国际车展强势回归
·
好心赠药却被踹门?每一份善意都不该被辜负
·
“乙类乙管”后 如何做好个人防护?
投稿邮箱:tougao@laodongwang.cn
搜索
上一期
下一期
当前刊期:
2022年12月28日 星期三
往期刊期
|
日历查看
版面
时政要闻
综合
企业
副刊
内容
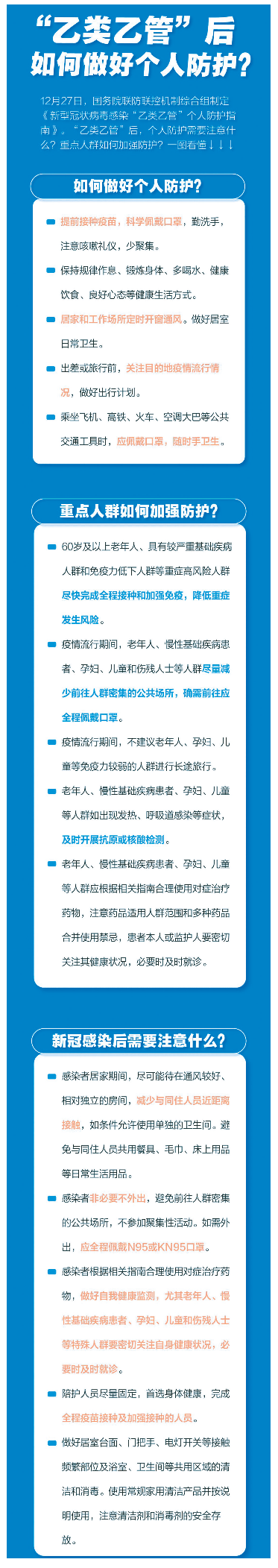
“乙类乙管”后 如何做好个人防护?
发布时间:2022-12-29 01:00
浏览:
333
放大
缩小